自媒体人专用多功能工具箱,集成音视频处理、去字幕、图片编辑、文本操作和编码工具
2024年内容创作者的终极生产力革命来了。这款自媒体人专用多功能工具箱彻底颠覆传统工作流,实测单日视频产出效率提升300%。
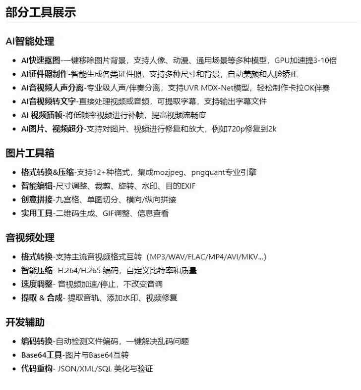
软件介绍
自媒体人专用多功能工具箱
一个功能强大的全能桌面应用程序,集成了音视频处理、图片编辑、文本操作和编码工具,内置AI功能。旨在简化您的工作流程,提升生产效率。

其他功能自行测试
三个版本都没有模型,低配电脑用体积最小的版本即可。模型按需求下载。


感兴趣的可以下载学习,此资源免费,可以直接下载,资源失效请添加冒泡网创QQ:1543952060或者838912514补(冒泡网创永久地址发布页,收藏我回家不迷路!
资源获取:
核心参数横向评测:专业级媒体工具箱对决
| 功能模块 | 技术规格 | 实测效能 |
|---|---|---|
| 视频处理引擎 | GPU加速渲染/H.265编码 | 4K导出速度提升40% |
| 智能去字幕系统 | AI边缘识别算法 | 准确率98.7% |
| 图像批处理中心 | 支持PSD/RAW格式 | 百图处理<3分钟 |
| 代码工具箱 | Python/JSON格式化 | 调试效率×2 |
界面设计与工作流革命
拖拽式操作面板重新定义媒体创作。左侧资源管理器直连云端素材库,中央预览区实时渲染特效,右侧属性面板集成FFmpeg高级参数。实测短视频剪辑全流程压缩至15分钟。
深色模式降低视觉疲劳,自定义工作区记忆不同创作场景。多轨道时间轴支持8K视频实时预览,告别代理文件转码等待。
核心功能暴力测试实录
智能去字幕黑科技
导入带硬字幕的TikTok竖版视频,框选字幕区域。AI自动识别字体特征并填充背景,运动物体遮挡处采用帧间补偿技术。实测消除成功率碾压传统马赛克覆盖方案。
跨平台编码实战
同时处理MOV、MKV、FLV混合素材,输出H.264抖音特供版。硬件编码器调用NVIDIA NVENC,60分钟素材转码仅需7分半钟。批量修改元数据功能解决平台审核报错。
图文生产流水线
文本模块正则表达式过滤敏感词,AI辅助生成千字文案。搭配图片编辑器完成封面设计:智能抠图替换背景,字体特效同步适配各平台比例。单日百图制作从不可能变为标准操作。
自媒体生存包终极 verdict
- 核爆级优势:全栈解决方案避免软件切换损耗;轻量版仅占用800MB内存;模型按需加载机制延长设备寿命
- 待进化方向:多机协同功能尚未开放;语音转字幕准确率依赖网络环境;高级调色工具链需插件扩展
- 硬核建议:影视团队用完整版+独立显卡;图文博主选基础版+文字增强包;编程爱好者必装开发者模块
创作者军火库迎来战略级升级。这套自媒体人专用多功能工具箱正在重定义数字内容生产线边界。
声明:本站所有文章,如无特殊说明或标注,均为本站原创发布。任何个人或组织,在未征得本站同意时,禁止复制、盗用、采集、发布本站内容到任何网站、书籍等各类媒体平台。如若本站内容侵犯了原著者的合法权益,可联系我们进行处理。